- 地址:
- 河北(běi)省泊頭市富鎮開發區
- 傳真(zhēn):
- 0317-8041117
- Q Q:
- 28505225
1.粉塵的(de)一般(bān)危害
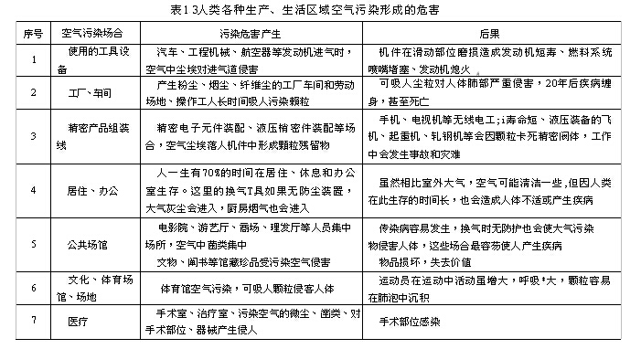
人類各種(zhǒng)生產、生(shēng)活區域空(kōng)氣汙染形成的危害見表1-3。

2.粉塵對人體的危害
人的呼吸器官由鼻(bí)、咽、喉、氣管、支(zhī)氣管、肺組成。人在呼吸時吸人氧氣,排出二氧化 碳(tàn),其過程包括3個方麵:①在肺內,空氣和血液之間的交(jiāo)換,稱為外呼吸(xī);②在組織內,在 血液和組織之間的交換(huàn),稱為內呼吸;③在肺和組織之間,由(yóu)血(xuè)液輸送氣(qì)體。
人呼吸時微塵對呼吸係統影響見表1-4。

大氣浮塵中危險的微顆粒是10pm和2. 5Mm兩種尺寸的微顆(kē)粒。這兩種“可吸人顆粒 物”的含義是空氣中“總懸浮顆粒物”去掉大於10pm的大顆粒,其餘就是“可吸人顆粒(lì)物(wù)” 稱其為PM1C;其(qí)將2.5?10pm的顆粒去掉,餘下(xià)的“可吸人(rén)顆粒物”稱其為PM2.s。
從圖(tú)1-1中可看到(dào),人吸入空氣中的微(wēi)塵後,
大於(yú)10Mm的顆粒在口、鼻腔可100%截留,甚至小 於1/im的顆粒(lì)被阻滯在鼻腔;而小於10pm的(de)顆(kē) 粒,至少有25%被積存在肺泡中,小於2. 5;xm的顆 粒在肺(fèi)泡中(zhōng)滯留(liú)也達30%。危害是顯而易見的。
粉塵引起的疾病因(yīn)粉塵性質不同而不同。

(1)礦物粉塵人長期吸入某些(xiē)礦物粉塵,肺 組織和淋巴結會產生以非可逆性的纖維病變為主的 慢性疾(jí)病,使肺機能降低(塵肺)。塵肺隨吸入粉塵 不同,其病理組織與臨床狀態(tài)也有所不同。
(2)金屬粒子某些金(jīn)屬粒子會引(yǐn)起的主要疾 病或症狀如下。
①鋅。與鋅的煙霧接(jiē)觸幾小時後,就會引起發 熱,呼吸困難,再過(guò)幾小時自然消失(鋅熱)。
②鎘。長期接觸會引起肺氣腫或全身腎功能失調
③鉻(gè)。特別是六價鉻,引起鼻中(zhōng)隔穿孔症。
④鉛。導致造血功能失調、貧血和白(bái)血球、血小板減少(再生不良性貧血)。另外,也曾(céng) 出現過很多末梢神經炎(上肢引(yǐn)肌麻痹)的病例。
⑤錳。急性中(zhōng)毒引起肺(fèi)炎,慢性中毒引起腦細胞衰退性變化等中樞神經係統(tǒng)的疾病。
⑥鈹。急性中毒(dú)引起肺炎,慢性中(zhōng)毒引起(qǐ)肺(fèi)肉芽(yá)腫。
(3)有害霧有(yǒu)以下幾種。
①硫酸霧。對呼吸(xī)道的刺激作用比二氧化硫高、引起(qǐ)喉頭(tóu)、氣管收縮(suō)或者肺水腫。
②氫氟酸霧。對呼吸道的刺激作用很(hěn)強,也會引起肺水腫。
③油霧。對呼吸道(dào)有刺(cì)激性。據報道也有類似(sì)於塵肺的症狀。
(4)有機粉塵、纖維性粉塵(chén)。主要有以下幾種(zhǒng)。
①棉、麻(má)和亞麻。主要症狀為胸悶、呼吸困難等,有一定(dìng)程度的支氣管收縮。
②甘蔗纖維。長期吸人榨取糖汁之後的幹燥甘蔗莖粉塵時,引起呼吸急促、發熱等症狀。
③真菌類、花粉。在它(tā)們之中(zhōng),有的與室內塵一起吸人,作為變態反應原而起重要作用 (例如花粉症和由幹草(cǎo)引起的農夫肺)。和牧草接觸(chù)後,會引起發熱、呼吸困難(外因性變(biàn)態反 應肺炎(yán))等症狀。

上(shàng)一篇:脈衝袋式除塵器基礎知識
下一篇:安裝煤倉間皮帶機除塵器

